短视频很火,各大短视频平台的补贴力度更火。今天七赚网七哥分享一个新的短视频赚钱平台:爱奇艺的吃鲸短视频达人赚钱。看看这个吃鲸短视频达人招募计划是什么,怎么赚钱?
一、为啥选择吃鲸短视频
1、操作便捷:一台手机就可以同时完成观看+录制+剪辑,短时间内生产一条优质的reaction
2、资源丰富:爱奇艺强大视频资源优势,影视独播剧MV等独家版权,第一时间获得录制素材内容。
3、全新领域:短时行业全新领域,来占坑呀!
二、怎么下载吃鲸短视频APP
这个简单,各大应用市场搜索“吃鲸”就可以了,如下图是在腾讯应用宝搜索的:

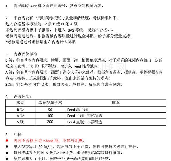
三、怎么样的达人视频容易推荐
对于拍摄的吃鲸短视频,一定要按照平台的推荐规则来进行拍摄制作后期,不然不容易获得推荐,更不会获得好的流量展现。我们来看下官方的推荐和奖励规则:
1、怎么样拍摄吃鲸短视频:
2爱奇艺吃鲸拍摄常见问题
3、拍摄的吃鲸短视频怎么赚钱?
通过上面的分析,相信各位七赚网赚友知道爱奇艺短视频怎么赚钱了吧。七哥建议最好找一个达人组织加入,这样能够得到团队的帮助,抱团取暖。




